HAMR技术示意图

摘要

请输入您的会员账号与密码,即可浏览全文

Login 如何购买 下载完整图片档案 79.63KB GIF

会员专属
您好,该资料属会员权益方可浏览,您需成为会员且购买此产业项目权限才可观看,详细说明如下:
  • 拓墣产业研究院之「产业数据库」为付费的会员服务,若您尚未具备会员身份,欢迎您申请加入或是与我们的客服联络了解。
  • 若您所属公司机关已具有拓墣会员身份,并且设定予贵公司人员在线申请,请先行移至「申请会员账号」填写申请数据后送出,我们会尽快为您审核办理。若未开放在线申请,请您询问贵公司的承办联系人处理,谢谢。。
  • 由于贵公司无采购此产业项目,因此您将无法浏览此篇文章,欲查询贵公司所购买的产业项目明细,请至「会员权益」查询,谢谢。
  • 客户服务专线: 02 8978-6498 ext.822
    客户服务信箱:

宣传推广

产业洞察

下调2026年全球笔电出货至年减5.4%,Apple、Lenovo凭供应链、规模优势展韧性

下修2026年全球笔电出货为年减5.4%,不排除扩大至年减10.1% Apple [...]

近眼显示对OLEDoS需求将逐年提升,视涯科技IPO加速技术渗透

视涯科技(SeeYA) IPO申请近日获得上海市证券交易所审核通过,拟募资20.15亿元人 [...]

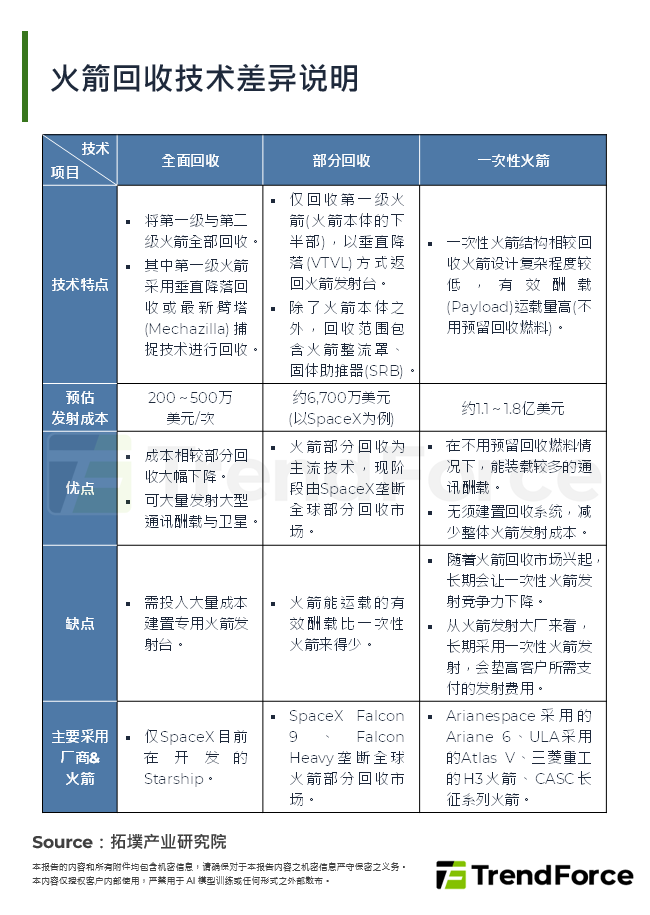
可回收技术有望降低火箭发射成本,全球大厂加速推进

根据TrendForce最新研究,由于Starlink部署卫星星系需求上升,加上美国太空军 [...]

PlayNitride将并购Lumiode,加速近眼显示Micro LED发展

PlayNitride (錼创科技)董事会于12月16日公告表示,将以200万美元收购美国 [...]

汽车电动化、智慧化加速,预估2029年车用半导体市场规模达近千亿美元

根据TrendForce最新调查,随著汽车产业加速电动化、智慧化进程,预计将推升全球车用半 [...]